This project is a marine/RV battery combiner that I've built for myself and friends. It uses the MicrochipTechnology 12c671 OTP (one time programmable) MCU. All parts are available from DigiKey. See the West Marine or Xantrex sites for details on the why and how of battery combiners.
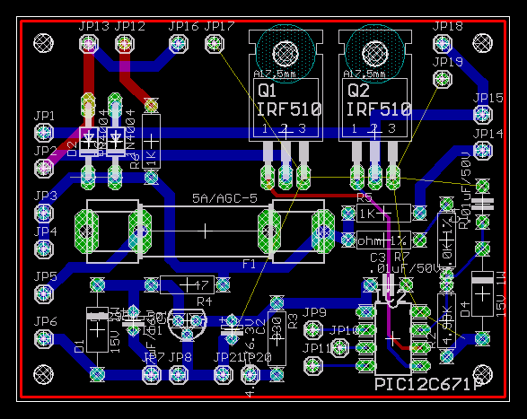
The layout, from the component side, with red as the component side (all non-trace areas are ground plane, omitted for clarity):

The schematic in PNG format is here.
I have included the design documents below. These are Eagle 4 CAD files. Eagle is a pretty good schematic capture and PCB layout package by CadSoft. This board is small enough that it can be manipulated in the free version of Eagle 4. I package the battery combiner in a 1" long piece of 4x4x1/4 Al extrusion. If you want the CNC g-code files for machining, e-mail me and I will post them. For those without access to a PIC programmer, contact me and I'll program one for you. One of the advantages of this design is that the solenoids can be mounted remotely. This will often reduce the length of the primary wiring while allowing easy access to the override switches in an emergency. The combiner will easily drive solenoids with up to 1 amp of coil current each. Cole-Hersee is one supplier of continuous duty solenoids that work well (the Cole-Hersee P/N: 24143 is typical for a 200A application).
Schematic and Board and Parts List and Picture Gallery
The current version of the 12c671 firmware is here with a serial debug port implemented. The debug port can be used to trim the voltage divider for better accuracy or to aid in selecting different operating thresholds. Some simple include files: serial, delay, mult8x8, div16 and b16tobcd. The math routines are from the Microchip web site. Note that the serial implementation relies on an accurate system clock. For this design I simply trimmed the internal oscillator to work for debugging. If long term use of the serial port is needed, a 4 MHz crystal should be used.